您好,欢迎来到长沙市灵心康复器材有限公司官方网站!
全国服务热线:0731-89824589
心理咨询室的设计图

长沙某小学心理咨询室建设方案

发布时间:2025-11-12 01:11
该小学由我们代理商2017年年底竣工完成交付,功能室主要以心理沙盘室、个体咨询室、团体活动室、情绪宣泄室为主。以下心理咨询室建设方案有我们提供。
长沙某小学心理咨询室建设方案
长沙某小学心理咨询室建设方案
长沙某小学心理咨询室建设方案
长沙某小学心理咨询室建设方案
长沙某小学心理咨询室建设方案
长沙某小学心理咨询室建设方案
长沙某小学心理咨询室建设方案
长沙某小学心理咨询室建设方案
长沙某小学心理咨询室建设方案
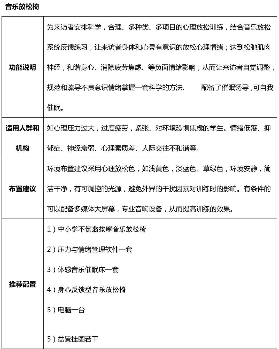
心理咨询室建设方案配置表
心理咨询室建设方案配置表
心理咨询室建设方案配置表
以上是长沙某小学心理咨询室建设全部方案,您可以浏览长沙某小学心理咨询室建设图片